科研进展
西北高原所揭示枸杞多糖中双构型AG-II与RG-I协同构建的抗肠道炎症新聚糖支架结构
枸杞(Lycium barbarum L.)是全球药食两用领域的标杆性物种,兼具3000年中医药文化底蕴与现代超级食品属性,以传统中医药核心药材与现代超级食品的双重身份,在全球药食两用产业中占据不可替代的核心地位,受到了国内外相关领域人员的广泛关注。
枸杞多糖(L. barbarum polysaccharides,LBPs)是枸杞的关键活性成分之一,是其产业品质分级的核心指标,因具备免疫调节、降血糖、抗肝纤维化及抗衰老等多元生物活性,近年来成为食品科学、药理学及农业工程领域的研究热点。然而,传统枸杞产业长期存在品质评价标准单一、产品同质化严重、附加值偏低等瓶颈,核心症结在于对LBPs结构特征与生物活性间的内在关联认知不足,仅以总多糖含量作为品质评判依据,难以支撑产业向精准化、高值化转型。尤其果胶类多糖作为LBPs的重要组成部分,研究难度显著高于其他类型多糖,其结构高度复杂性导致的构效关系量化困难构成了制约产业升级的关键技术障碍。
果胶主要包括同聚半乳糖醛酸(HG)、鼠李糖半乳糖醛酸-I(RG-I)、鼠李糖半乳糖醛酸-II(RG-II)和木糖半乳糖醛酸(XGA)等结构域。其中,RG-I已被确定为有助于调节肠道微生物群及介导抗炎作用的关键结构。传统的结构模型认为中性糖侧链(如阿拉伯半乳聚糖-II,AG-II)共价连接在酸性骨架(RG-I)上,功能上主要被视为可发酵的膳食纤维。然而,这种观点难以解释为何来源、组成相似的果胶其生物活性(如抗炎、益生功效)存在显著差异。果胶的高级结构可能隐藏着尚未被认知的“密码”,这正是其功能特异性的关键。
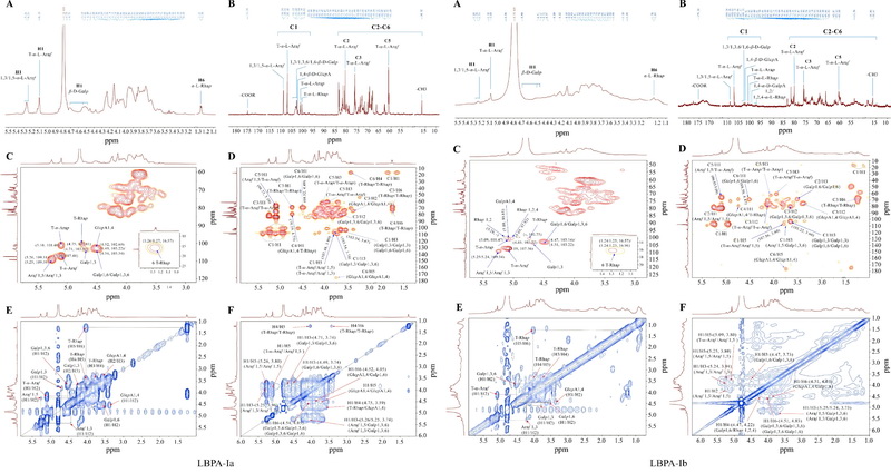
针对制约枸杞产业发展的果胶类多糖研究关键科学问题,中国科学院西北高原生物研究所青海省藏药药理学和安全性评价研究重点实验室团队,通过多级色谱分离、一维/二维红外光谱、一维/二维核磁共振波谱、原子力显微镜、扫描电镜等多技术联用,首次在枸杞来源的果胶多糖中发现并阐明了一种全新的“糖支架-网络”结构。其核心突破在于首次揭示了阿拉伯半乳聚糖-II(AG-II)结构域的双重分子构型:它不仅作为鼠李半乳糖醛酸聚糖-I(RG-I)骨架的共价侧链,更能以自主结构域的形式独立存在。

图1 枸杞果胶组分及其6个亚组分的分离纯化与均一性检测色谱图

图2 LBPA-Ia和LBPA-Ib的核磁共振波谱图

图3 枸杞果胶组分 A、组分 B 及总果胶组分的官能团与形态特征

图4 枸杞果胶核心结构分析

图5 枸杞果胶的核心结构特征
在慢性束缚压力诱导的小鼠肠道炎症模型中,活性最优的果胶组分(LBPA-III,100 mg/kg.bw)可显著减轻结肠组织损伤,恢复细胞因子平衡(如TNF-α水平降低、白介素IL-10水平升高),并抑制中性粒细胞浸润。机制层面,LBPA-III通过重塑肠道菌群结构(如降低Helicobacteraceae丰度、升高Muribaculaceae丰度)、下调促炎脂质代谢物(如1,2-dierucoyl-PE)水平,以及调控内源性大麻素系统(如CB2水平升高、FAAH水平降低)发挥抗炎作用。上述研究揭示,枸杞果胶AG-II与RG-I–AG-II这种独特的结构范式,通过“超分子伪降解”机制协同调控肠道菌群,并激活“肠道菌群-代谢物-内源性大麻素系统”轴,从而高效抑制肠道炎症。

图6 枸杞果胶组分对慢性束缚小鼠结肠组织及肠道菌群的影响

图7 枸杞果胶组分对肠道内源性大麻素系统通路及紧密连接蛋白表达水平的影响

图8 论文摘要图
研究结果以 Dual-configuration arabinogalactan-II synergizes with rhamnogalacturonan-I in Lycium barbarum pectin to construct an intestinal anti-inflammatory glycan scaffold 为题,于2026年1月11日在糖化学期刊 Carbohydrate Polymers(中国科学院化学一区TOP期刊,IF 12.5)在线发表。西北高原所硕士研究生李国强为论文第一作者,博士研究生乔亚俊、硕士研究生王倩楠为共同第一作者,西北高原所毕宏涛研究员、魏立新研究员和成都医学院高婷婷教授为共同通讯作者。该工作得到了国家自然科学基金(82171863)、中央财政引导地方科技发展专项资金(2025ZY010)和四川天府峨眉计划等项目的资助。
论文链接:https://doi.org/10.1016/j.carbpol.2026.124914




